Опознать микросхему по схеме - Дайте схему! - Ф...
1821+ - YouTube
1821A Keystone Electronics | Hardware, Fastener...
Микросхема ht1621b схема подключения - 90 фото
DC1821B Evaluation Board | Analog Devices
(10piece) Original New YD1821B YD1821 Sop 16 Ch...
YD1821B EW3021B SOP16 - Original Graphics Card ...
Структура микропроцессора к1821вм85а
YD1821B Chipset – Xpart Electronic
1821
5PcsLot New YD1821B SOP-16 Navigation IC Chipse...
CH376S - USB UDisk Real Write Chip - USB Host D...
Αγία Λαύρα, Μονή της Επανάστασης του 1821 | π. ...
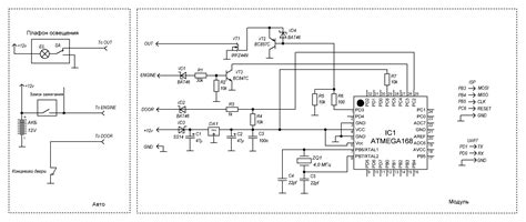
2 Микроконтроллер на базе 8-разрядного
Микросхема yd1821b схема - 80 фото
1821.jpg | Servimg.com - Free image hosting ser...
1.Организация микроконтроллера мк1816
Микросхемы.
1821 | PDF
1851B datasheet(2/2 Pages) SYSTEMSENSOR | SMOKE...
Микросхема YD1821B EW3021B EW3021 YD1821 ( is 1...
ИМ1821ВМ85А , Микропроцессор 8-разрядный
1PCS/lot YD1821B YD1821 SOP 16 SMD IC chip New ...
RED-P1821B - Delsound Pty Ltd
Οθωμανικές πηγές και φιρμάνια για το 1821-Δημήτ...
5pcs YD1821B sop-16 Navigation motherboard chip
1pcs/lot Yd1821b Sop-16 Yd1821 Ic Chip New Orig...
1821 х2 домик - YouTube
FORD PERFORMANCE M-1821-B MANUAL Pdf Download |...